# 《Seckill秒杀系统》第24章:秒杀订单运营端业务开发
作者:冰河
星球:http://m6z.cn/6aeFbs (opens new window)
博客:https://binghe.site (opens new window)
文章汇总:https://binghe.site/md/all/all.html (opens new window)
源码获取地址:https://t.zsxq.com/0dhvFs5oR (opens new window)
课程视频:https://t.zsxq.com/11XOlCu6d (opens new window)
沉淀,成长,突破,帮助他人,成就自我。
- 本章难度:★★☆☆☆
- 本章重点:完成秒杀订单运营端业务开发,运营人员登录系统后能够通过秒杀活动查看秒杀订单,并将前后端代码联调成功。
- 课程视频:https://t.zsxq.com/11XOlCu6d (opens new window)
大家好,我是冰河~~
在运营端,运营人员登录秒杀系统后,能够通过秒杀活动查看秒杀订单,以此了解某场活动下的订单数据,从而分析出这场秒杀活动的收益。
# 一、前言
运营人员对于秒杀系统中订单业务的需求与用户是不同的,用户可以在秒杀系统中抢购商品下单,查看自己下单的订单数据。而运营人员则是查看某种活动下的订单数据,以此来分析这场秒杀活动的收益。
# 二、本章诉求
对于秒杀订单业务来说,用户端的业务会比运营端简单些,运营端会通过秒杀活动查看活动下的订单数据。本章,就从运营角度实现最简化的秒杀订单业务,并将前后端代码联调成功。
# 三、运营端流程设计
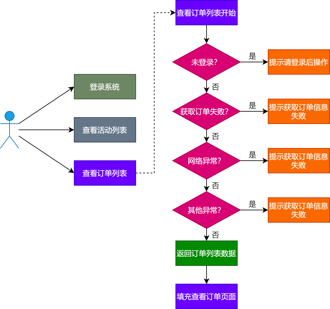
运营人员在登录秒杀系统后,在活动页面点击查看订单,就会跳转到查看订单页面,以此来分析当前秒杀活动下产生的订单收益等。简化后的流程如图24-1所示。
运营人员在查看订单数据时,会进行如下逻辑校验:
(1)如果未登录,则提示请登录后操作,并跳转到登录页面,否则进行下一步。
(2)如果获取订单信息失败,则提示获取订单失信息失败,否则进行下一步。
(3)如果遇到网络异常的情况,则提示获取订单失信息失败,否则进行下一步。
(4)如果抛出了其他异常,则提示获取订单失信息失败,否则进行下一步。
(5)后端返回活动维度的订单列表数据,前端填充查看订单页面的数据。
# 四、运营端页面开发
在我们实现的秒杀系统中,关于秒杀订单运营端页面精简会只包含一个查看订单页面。
# 查看完整文章
加入冰河技术 (opens new window)知识星球,解锁完整技术文章与完整代码
