冰河的第三本高并发书籍面市了!!
大家好,我是冰河~~
看到这个标题,很容易就联想到:咦?冰河又出新书了吗?是的,这次是并发编程的第三本书籍,不过,这次的书籍并不是出版,而是再次发布了并发编程领域又一本全新的硬核电子书,我暂且将它命名为《实战高并发设计模式》。
这可能是你职业生涯中最具含金量的一次点击,点击【查看更多】了解冰河技术知识星球更多硬核技术和优质项目。
这本电子书涵盖12种最核心,也是最常用的并发设计模式,核心内容共12个大的篇章,60多个章节,涉及到多个真实场景的案例,包含:社区电商系统、消息聚合发送系统、交易系统、监控报警系统、积分系统、优惠券系统、文件同步助手、个人文库系统、商详页系统、单点登录系统、报表系统、热点商品统计系统、实时交易统计系统。
注:文末有获取电子书的方式和福利,着急的小伙伴可先到文末获取电子书,然后再回来听我啰嗦!
写作背景
最初,我将 冰河技术 微信公众号【精通高并发系列】专题中的文章,整理成了《深入理解高并发编程(第1版)》 电子书分享给大家,这部电子书至今已在全网累计下载 70W+ ,深受读者的喜爱。
《深入理解高并发编程(第1版)》包含:源码分析篇、基础案例篇、实战案例篇、面试篇和系统架构篇等五个大的篇章。

后来,我在第1版的基础上,经过不断地优化和完善,为大家推出了《深入理解高并发编程(第2版)》电子书,《深入理解高并发编程(第2版)》相比于《深入理解高并发编程(第1版)》来说,不仅在每一个篇章内新增了大量并发编程文章,更是在《深入理解高并发编程(第1版)》中的五个大的篇章的基础上直接扩充到八个大的篇章,目前全网下载量也已经突破30W+。
《深入理解高并发编程(第2版)》包含:并发编程学习路线、源码分析篇、JDK核心类库篇、基础案例篇、实战案例篇、性能优化篇、面试篇和系统架构篇等八个大的篇章。

发布完两本《深入理解高并发编程》电子书后,总觉得缺少点什么。经过一段时间的思考后,发现尽管在两本《深入理解高并发编程》电子书中,有关并发编程的知识已经比较全面了,但是,还是缺少了一些非常核心,并且非常重要的知识。没错,那就是有关并发设计模式的知识,因为在实际工作中,冰河会大量用到并发设计模式的知识,并发设计模式不仅能够让我们编写高并发程序代码,而是它能够促使我们编写出优雅的高并发程序代码。
所以,在接下来的一段时间内,我便有意识的在实际工作中总结并发设计模式,将平时使用最多的、最常见的设计模式,结合实际工作场景分门别类的总结和记录下来,积累了大量的真实场景案例后,我便开始着手写《实战高并发设计模式》。
关于本书
在《实战高并发设计模式》一书中,主要以事件驱动、以故事线的形式来贯穿始末,全面系统的阐述了主人公小菜在并发编程领域一路打怪升级,最终升职加薪的过程。书中总体涵盖最核心,也是最常用的12种并发设计模式,共60多个章节,涉及到多个真实场景的案例,包含:社区电商系统、消息聚合发送系统、交易系统、监控报警系统、积分系统、优惠券系统、文件同步助手、个人文库系统、商详页系统、单点登录系统、报表系统、热点商品统计系统、实时交易统计系统。 让大家更好的从项目实战角度学习并发设计模式。所以说,对于并发编程来说,你可以轻松、高效的学会,吃透并发设计模式的核心知识。

希望这本电子书一如既往的能够给大家带来实质性的帮助。后续,我也会持续在 冰河技术 微信公众号中持续更新【精通高并发系列】专题的文章,如果这本电子书能够给你带来帮助,请关注 冰河技术 微信公众号,回复 星球 领取优惠券加入**冰河技术** 知识星球, 我们一起进阶,一起牛逼。
部分内容






获取本书
有两种获取电子书的方式,分别如下所示。
- 文末领券加入冰河技术知识星球,直戳链接:https://t.zsxq.com/14Q9ihwyu 获取,并且星球除了《实战高并发设计模式外》,还有很多其他电子书、硬核专栏和项目,供大家学习。
- 每月随机抽取5~10名小伙伴各送一本《实战高并发设计模式》电子书。
注意:《实战高并发设计模式》搭配《深入理解高并发编程》学习,效果更优。另外,冰河出版的《深入理解高并发编程:核心原理与案例实战》和《深入理解高并发编程:JDK核心技术》书籍比《深入理解高并发编程》电子书更加全面、系统,对技术和知识的描述也更加严谨, 建议小伙伴们对比阅读冰河出版的《深入理解高并发编程:核心原理与案例实战》和《深入理解高并发编程:JDK核心技术》书籍。
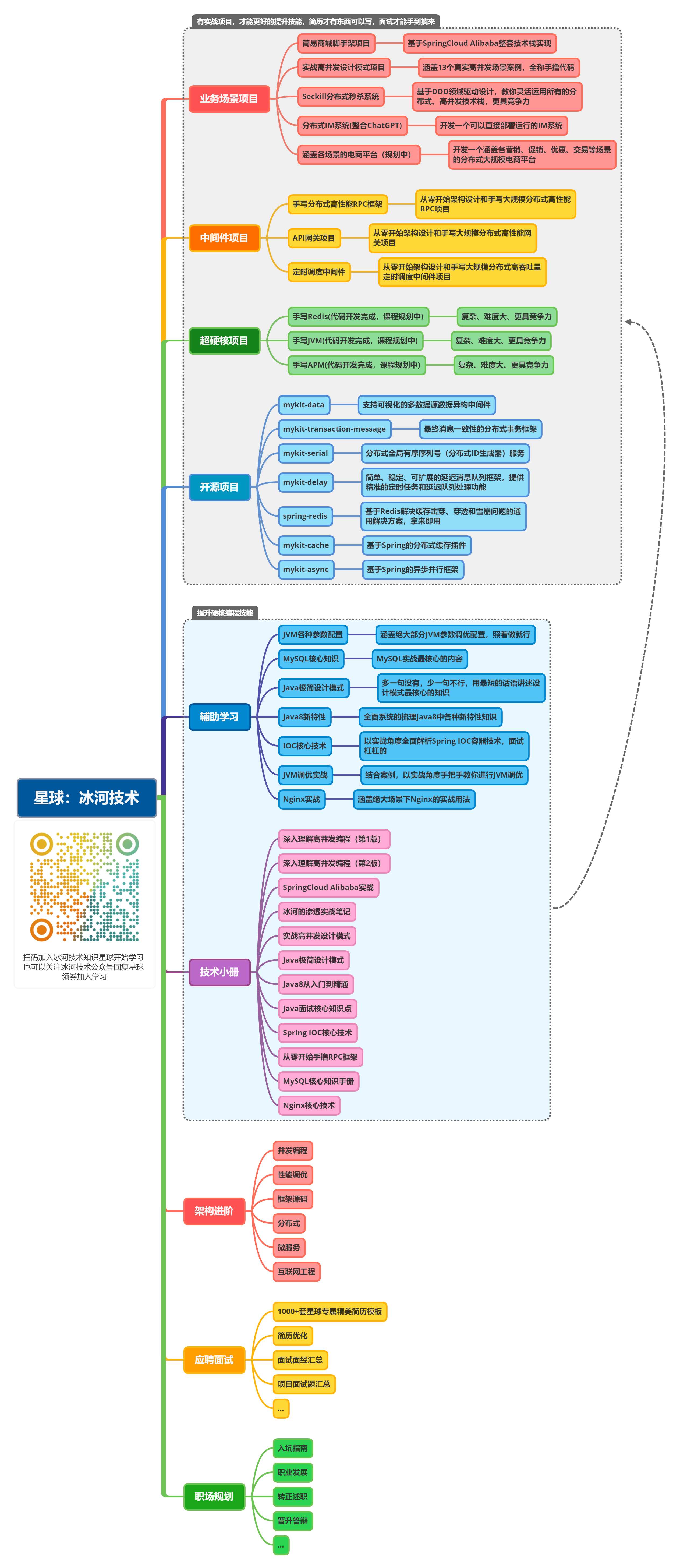
关于星球
经过500多天的沉淀和积累,冰河的知识星球终于成体系了,既有硬核实战项目、又有技术小册和辅助学习资料,既有架构进阶知识,又有应聘面试和职业规划内容。为了大家更好的跳槽加薪,冰河更是在星球为大家准备了1000+套精美的简历模板与面试技巧。加入星球,下面的项目、技术和知识,以及简历优化服务和职业生涯指导通通给到你。

领券加入星球更实惠。

加入星球后,查看星球置顶消息,申请代码权限等。并且课程汇总里面有往期项目、课程专栏、学习路线等内容。
好了,今天就到这儿吧,我是冰河,我们下期见~~
联系冰河
加群交流
本群的宗旨是给大家提供一个良好的技术学习交流平台,所以杜绝一切广告!由于微信群人满 100 之后无法加入,请扫描下方二维码先添加作者 “冰河” 微信(hacker_binghe),备注:星球编号。

公众号
分享各种编程语言、开发技术、分布式与微服务架构、分布式数据库、分布式事务、云原生、大数据与云计算技术和渗透技术。另外,还会分享各种面试题和面试技巧。内容在 冰河技术 微信公众号首发,强烈建议大家关注。

视频号
定期分享各种编程语言、开发技术、分布式与微服务架构、分布式数据库、分布式事务、云原生、大数据与云计算技术和渗透技术。另外,还会分享各种面试题和面试技巧。

星球
加入星球 冰河技术,可以获得本站点所有学习内容的指导与帮助。如果你遇到不能独立解决的问题,也可以添加冰河的微信:hacker_binghe, 我们一起沟通交流。另外,在星球中不只能学到实用的硬核技术,还能学习实战项目!
关注 冰河技术公众号,回复 星球 可以获取入场优惠券。

