《高性能Polaris网关》通用模型-第08节:服务配置缓存接口与实现类模型设计
作者:冰河
星球:http://m6z.cn/6aeFbs
博客:https://binghe.site
文章汇总:https://binghe.site/md/all/all.html
源码获取地址:https://t.zsxq.com/0dhvFs5oR
沉淀,成长,突破,帮助他人,成就自我。
- 本章难度:★★☆☆☆
- 本节重点:对高性能Polaris网关的服务配置缓存接口与实现类进行设计,从全局角度掌握高性能Polaris网关服务配置缓存接口与实现类的设计。重点掌握整体调用链路的设计思路和设计方法,并能够将其灵活应用到自身实际项目中。
大家好,我是冰河~~
为了提高网关的性能,网关除了需要通过配置中心来配置网关的核心规则外,在网关内部也会设计服务配置的缓存模型来缓存一些核心配置,例如,在网关内部,会缓存唯一id和服务定义的映射关系、唯一id与服务实例列表的映射关系、配置规则id与配置规则的映射关系、请求路径与服务规则的映射关系以及服务与规则列表的映射关系等。
一、前言
在前面的章节中,已经对高性能Polaris网关的请求与响应模型的顶层接口进行了设计,对请求模型和响应模型的顶层接口进行了实现,对调用链路的顶层接口与抽象类进行了设计,对调用链路的顶层接口实现类和网关配置模型的实现类进行了设计。随后,又对网关服务的定义与实例模型类进行了设计。接下来,就对服务配置的缓存接口与实现类进行设计。
二、本节诉求
对高性能Polaris网关的服务配置缓存接口与实现类进行设计,从全局角度掌握高性能Polaris网关服务配置缓存接口与实现类的设计。重点掌握整体调用链路的设计思路和设计方法,并能够将其灵活应用到自身实际项目中。
三、类结构设计
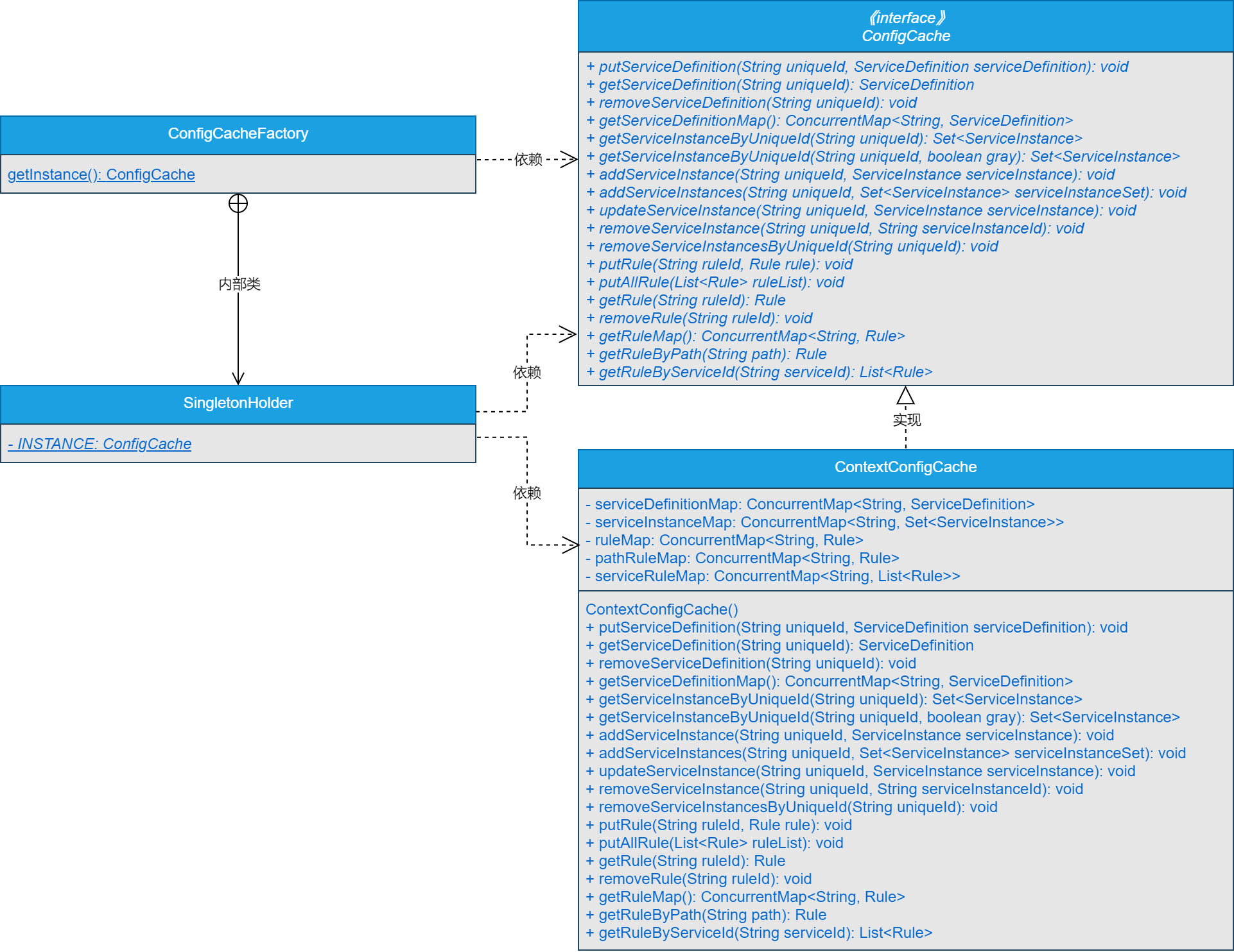
网关内部服务配置缓存接口与实现类的模型设计如图8-1所示。

可以看到,在网关内部的服务配置缓存接口与实现类模型的设计中,主要设计了一个ConfigCache接口、一个ContextConfigCache实现类和一个ConfigCacheFactory工厂类,其中,SingletonHolder类是ConfigCacheFactory工厂类的内部类,每个类的简单说明如下所示。
- ConfigCache接口:服务配置缓存接口,定义了服务配置缓存的常用方法,主要涉及到缓存唯一id和服务定义的映射关系、唯一id与服务实例列表的映射关系、配置规则id与配置规则的映射关系、请求路径与服务规则的映射关系以及服务与规则列表的映射关系等。
- ContextConfigCache实现类:ConfigCache接口的实现类,实现了ConfigCache接口中定义的方法,并将对应的缓存数据存储到ContextConfigCache实现类内部定义的ConcurrentMap中。
- ConfigCacheFactory工厂类:提供了一个静态方法getInstance(),返回内部类SingletonHolde中定义的常量INSTANCE,也就是返回ConfigCache对象。这里使用了单例设计模式。
- SingletonHolder内部类:SingletonHolder类是ConfigCacheFactory工厂类的内部类,主要定义了一个ConfigCache类型的常量INSTANCE,与ConfigCacheFactory工厂类一起实现了单例模式。
四、编码实现
接下来,就对服务配置接口与实现类模型进行编码实现。
(1)实现ConfigCache接口
ConfigCache接口是网关内部的配置缓存接口。
源码详见:polaris-context工程下的io.binghe.polaris.context.cache.ConfigCache。
查看完整文章
加入冰河技术知识星球,解锁完整技术文章、小册、视频与完整代码
