# 《RPC手撸专栏》第88章:并发控制基础模型设计
作者:冰河
星球:http://m6z.cn/6aeFbs (opens new window)
博客1:https://binghe001.github.io (opens new window)
博客2:https://binghe.site (opens new window)
文章汇总:https://binghe.site/md/all/all.html (opens new window)
沉淀,成长,突破,帮助他人,成就自我。
大家好,我是冰河~~
目前,我们自己手写的RPC框架已经完成了整体设计、服务提供者的实现、服务消费者的实现、注册中心的实现、负载均衡的实现、SPI扩展序列化机制、SPI扩展动态代理机制、SPI扩展反射机制、SPI扩展负载均衡策略、SPI扩展增强型负载均衡策略、SPI扩展实现注册中心、心跳机制、增强型心跳机制、重试机制、整合Spring、整合SpringBoot、整合Docker、整合SpringCloud Alibaba、结果缓存、路由控制和延迟连接等篇章。
# 一、前言
我看很多比较成熟和完善的RPC框架都支持并发控制啊~
目前,我们自己写的RPC框架已经支持很多功能了,应该比市面上大部分RPC框架支持的功能都完善,其他比任何个人手写的RPC框架都要完善了。但是,我们不应该仅仅满足于此,还要进一步扩展和增强RPC框架的功能。
本章,我们又要开启一个新的篇章啦。
# 二、目标
目标很明确:设计并发控制的基础模型!
比较成熟和完善的RPC框架,在设计上会将耗时的方法调用和远程通信放到一个单独的线程中执行,但也不是每次调用方法时都会创建一个线程。如果每次调用方法都创建一个线程,在高并发大流量的场景下,就会导致创建大量的线程,线程之前会频繁的切换,极大的影响RPC框架的性能,同时,也会耗费大量的系统资源。
所以,在设计上会将耗时的方法调用和远程通信放到一个线程池中执行,并且出于扩展性的考虑,也为了后续能够方便对RPC框架的性能调试,可以将线程池中创建的线程数进行控制,进而控制RPC框架的并发性能。
本章,我们就一起实现并发控制的基础模型设计。
# 三、设计
如果让你设计并发控制基础模型的流程,你会怎么设计呢?
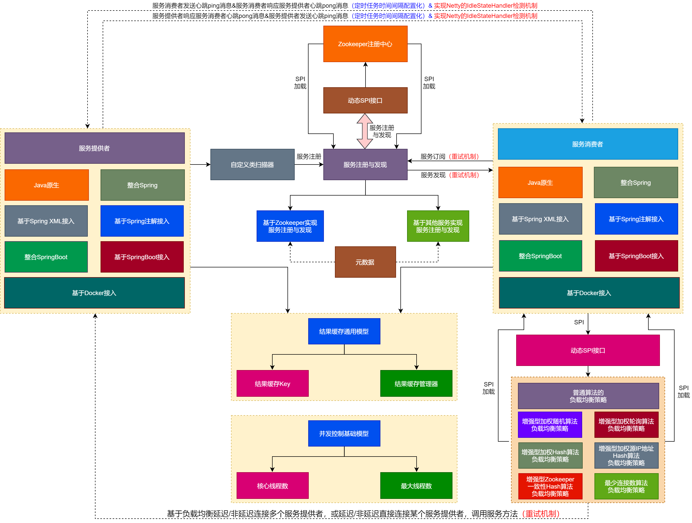
并发控制基础模型设计的流程如图88-1所示。

由图88-1可以看出如下信息:
(1)服务提供者会通过自定义类扫描器整合注册中心,将服务注册到注册中心。
(2)服务注册到注册中心的元数据,例如服务的名称、服务的版本号、服务地址、服务端口和服务分组等信息,元数据会贯穿整个服务的注册与发现流程。
(3)服务注册与发现SPI接口对外提供服务注册与发现的方法,服务提供者通过自定义扫描器会调用服务注册与发现SPI接口的方法实现服务注册功能。
(4)基于服务注册与发现的SPI接口,服务提供者会基于SPI接口实现多个服务注册与发现的实现类,每个实现类对应着一种注册中心服务。
(5)服务消费者会通过服务注册与发现的SPI接口订阅注册中心的服务,会从注册中心获取到服务提供者发布的服务信息,实现服务发现的功能。
(6)服务消费者从注册中心获取到服务提供者发布的服务信息后,会基于SPI机制动态加载普通算法(我们将第42章~第50章实现的负载均衡算法统称为普通算法)、基于增强型加权随机算法、基于增强型加权轮询算法、基于增强型加权Hash算法、基于增强型加权源IP地址Hash算法、基于增强型Zookeeper一致性Hash算法和最少连接数算法的负载均衡策略,从多个服务中选择一个进行远程网络连接。
(7)服务消费者会直接与根据基于SPI机制动态加载的负载均衡策略选择出的服务提供者建立连接,实现数据交互。也就是说,后续服务消费者会与服务提供者直接实现数据交互。
(8)服务消费者向服务提供者发送心跳ping消息,服务提供者响应服务消费者pong消息。服务提供者向服务消费者发送心跳ping消息,服务消费者向服务提供者响应pong消息。
(9)服务消费者发送心跳和服务提供者发送心跳,定时任务的时间间隔都是配置化的。
(10)服务提供者与服务消费者除了手动实现定时任务来实现心跳检测外,还基于Netty的IdleStateHandler实现了心跳检测机制。
(11)服务消费者支持服务订阅的重试机制、服务消费者连接服务提供者支持重试机制。
(12)服务提供者支持以Java原生程序方式和整合Spring的方式提供服务,并且实现了基于Spring XML和Spring注解的方式接入RPC框架的服务提供者。
(13)服务消费者支持以Java原生程序方式和整合Spring的方式提供服务。并且实现了基于Spring XML和Spring注解的方式接入RPC框架的服务消费者。
(14)服务提供者支持整合SpringBoot的功能,并支持基于SpringBoot接入服务提供者。
(15)服务消费者支持整合SpringBoot的功能,并支持基于SpringBoot接入服务消费者。
(16)RPC框架支持基于Docker接入服务提供者和服务消费者。
(17)结果缓存通用模型中包含:结果缓存的Key和结果缓存管理器。
(18)服务提供者和服务消费者支持结果缓存。
(19)服务消费者支持基于负载均衡延迟/非延迟连接多个服务提供者(这里的多个服务提供者包括从注册中心获取到的服务提供者列表,也包括配置的服务消费者直连的多个服务提供者),或直接延迟/非延迟连接某个服务提供者,调用服务方法(重试机制)
(20)在并发控制基础模型中,会对外暴露核心线程数和最大线程数,对这两个参数进行配置优化,达到并发控制的目的。
# 四、实现
说了这么多,具体要怎么实现呢?
# 核心类实现关系
并发控制基础模型的核心类图88-2所示。

# 查看完整文章
加入冰河技术 (opens new window)知识星球,解锁完整技术文章与完整代码
