《Spring核心技术》第06章-驱动型注解:深度解析@PropertySource注解
作者:冰河
星球:http://m6z.cn/6aeFbs
博客:https://binghe.site
文章汇总:https://binghe.site/md/all/all.html
源码地址:https://github.com/binghe001/spring-annotation-book/tree/master/spring-annotation-chapter-06
沉淀,成长,突破,帮助他人,成就自我。
大家好,我是冰河~~
本章难度:★★★☆☆
本章重点:进一步学习并掌握@PropertySource注解加载配置文件的案例和流程,从源码级别彻底掌握@PropertySource注解在Spring底层的执行流程。
本节目录如下所示:
- 学习指引
- 注解说明
- 注解源码
- 注解使用场景
- 使用案例
- 源码时序图
- 源码解析
- 总结
- 思考
- VIP服务
一、学习指引
@PropertySource注解是用来干啥的呢?
在日常开发中,你有没有遇到过这样一种场景:项目中需要编写很多配置文件,将一些系统信息配置化,此时,往往需要编写专门的工具类或者方法来读取并解析这些配置文件,将配置文件中的配置项内容加载到系统内存中。后续在使用这些配置项时,可以直接通过工具类或者方法获取加载到内存中的配置项。
没错,@PropertySource注解就是Spring中提供的一个可以加载配置文件的注解,并且可以将配置文件中的内容存放到Spring的环境变量中。
二、注解说明
简单介绍下@PropertySource注解吧!
@PropertySource注解是Spring中提供的一个通过指定配置文件位置来加载配置文件的注解,并且可以将配置文件中的内容存放到Spring的环境变量中。除了可以通过Spring的环境变量读取配置项之外,还可以通过@Value注解获取配置项的值。
另外,Spring中还提供了一个@PropertySources注解,在@PropertySources注解注解中,可以引入多个@PropertySource注解。
2.1 注解源码
Spring中提供了@PropertySource和@PropertySources两个注解来加载配置文件。
1.@PropertySource注解
@PropertySource注解只能标注到类上,能够通过指定配置文件的位置来加载配置文件,@PropertySource注解除了可以加载properties配置文件外,也可以加载xml配置文件和yml配置文件。如果加载yml配置文件时,可以自定义PropertySourceFactory实现yml配置文件的解析操作。
@PropertySource注解的源码详见:org.springframework.context.annotation.PropertySource。
/**
* @author Chris Beams
* @author Juergen Hoeller
* @author Phillip Webb
* @author Sam Brannen
* @since 3.1
*/
@Target(ElementType.TYPE)
@Retention(RetentionPolicy.RUNTIME)
@Documented
@Repeatable(PropertySources.class)
public @interface PropertySource {
String name() default "";
String[] value();
/**
* @since 4.0
*/
boolean ignoreResourceNotFound() default false;
/**
* @since 4.3
*/
String encoding() default "";
/**
* @since 4.3
*/
Class<? extends PropertySourceFactory> factory() default PropertySourceFactory.class;
}
从源码可以看出,@PropertySource注解是从Spring3.1版本开始提供的注解,注解中各个属性的含义如下所示。
- name:表示加载的资源的名称,如果为空,则会根据加载的配置文件自动生成一个名称。
- value:表示加载的资源的路径,这个路径可以是类路径,也可以是文件路径。
- ignoreResourceNotFound:表示当配置文件未找到时,是否忽略文件未找到的错误。默认值为false,也就是说当未找到配置文件时,Spring启动就会报错。
- encoding:表示解析配置文件使用的字符集编码。
- factory:表示读取对应配置文件的工厂类,默认的工厂类是PropertySourceFactory。
2.@PropertySources注解
除了@PropertySource注解,Spring中还提供了一个@PropertySources注解。@PropertySources注解中的源码详见:org.springframework.context.annotation.PropertySources。
/**
* @author Phillip Webb
* @since 4.0
*/
@Target(ElementType.TYPE)
@Retention(RetentionPolicy.RUNTIME)
@Documented
public @interface PropertySources {
PropertySource[] value();
}
从源码可以看出,@PropertySources是从Spring4.0版本开始提供的注解,在@PropertySources注解中,只提供了一个PropertySource数组类型的value属性。所以,@PropertySources注解可以引入多个@PropertySource注解。
2.2 注解使用场景
在基于Spring的注解开发项目的过程中,由于不再使用Spring的XML文件进行配置,如果将配置项直接写到类中,就会造成配置项与类的紧耦合,后续对于配置项的修改操作非常不方便,不利于项目的维护和扩展。此时,可以将这些配置项写到properties文件或者yml文件中,通过@PropertySource注解加载配置文件。
另外,如果项目本身就存在大量的properties配置文件或者yml配置文件,也可以统一由Spring的@PropertySource注解进行加载。
三、使用案例
结合案例学着印象才会更深刻~~
本节,主要实现一个通过@PropertySource注解加载properties配置文件,将properties配置文件中的配置项加载到Spring的环境变量中,获取Spring环境变量中配置项的值,并进行打印。案例的具体实现步骤如下所示。
(1)新增test.properties文件
在spring-annotation-chapter-06工程的resources目录下新增test.properties文件,文件内容如下所示。
name=binghe
age=18
(2)新增PropertySourceConfig类
PropertySourceConfig类的源码详见:spring-annotation-chapter-06工程下的io.binghe.spring.annotation.chapter06.config.PropertySourceConfig。
@Configuration
@PropertySource(value = "classpath:test.properties")
public class PropertySourceConfig {
}
可以看到,PropertySourceConfig类是Spring的配置类,并且使用@PropertySource注解指定了test.properties配置文件的路径。
(3)新增PropertySourceTest类
PropertySourceTest类的源码详见:spring-annotation-chapter-06工程下的io.binghe.spring.annotation.chapter06.PropertySourceTest。
public class PropertySourceTest {
public static void main(String[] args) {
AnnotationConfigApplicationContext context = new AnnotationConfigApplicationContext(PropertySourceConfig.class);
ConfigurableEnvironment environment = context.getEnvironment();
System.out.println(environment.getProperty("name") + " ====>>> " + environment.getProperty("age"));
}
}
可以看到,在PropertySourceTest类的main()方法中,通过AnnotationConfigApplicationContext类的对象获取到ConfigurableEnvironment类型的环境变量对象environment,然后通过environment对象获取配置文件中的name和age的值并进行打印。
(4)运行PropertySourceTest类
运行PropertySourceTest类的main()方法,输出的结果信息如下所示。
binghe ====>>> 18
可以看到,正确的输出了配置文件中的值。
说明:使用@PropertySource注解可以加载properties配置文件中的配置项,并将配置项加载到Spring的环境变量中,通过Spring的环境变量就可以获取到配置项的值。
四、源码时序图
结合时序图理解源码会事半功倍,你觉得呢?
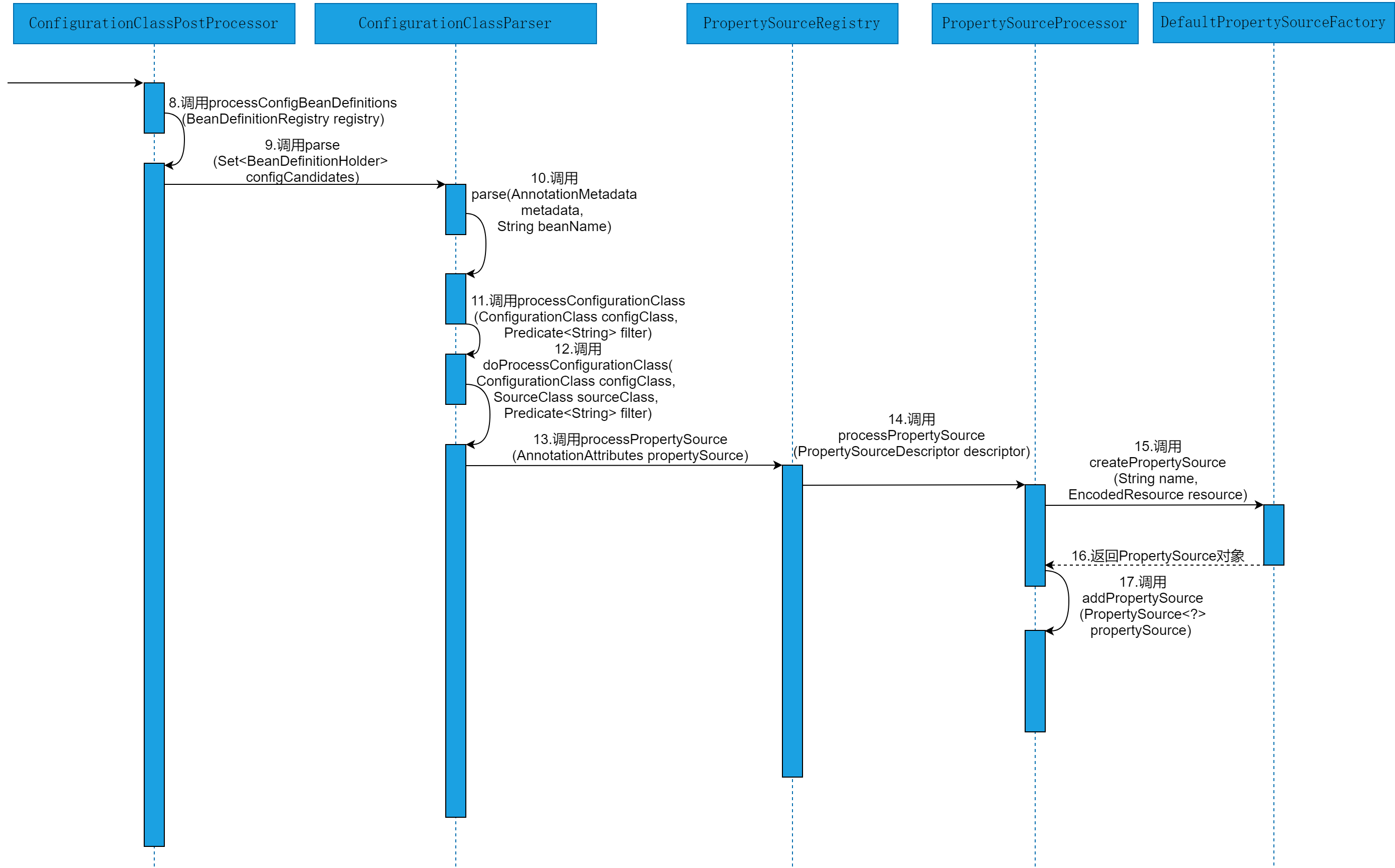
本节,就以源码时序图的方式,直观的感受下@PropertySource注解在Spring源码层面的执行流程。@PropertySource注解在Spring源码层面的执行流程如图6-1~6-2所示。


由图6-1~图6-2可以看出,@PropertySource注解在Spring源码层面的执行流程会涉及到PropertySourceTest类、AnnotationConfigApplicationContext类、AbstractApplicationContext类、PostProcessorRegistrationDelegate类、ConfigurationClassPostProcessor类、ConfigurationClassParser类、PropertySourceRegistry类、PropertySourceProcessor类和DefaultPropertySourceFactory类。具体的源码执行细节参见源码解析部分。
五、源码解析
源码时序图整清楚了,那就整源码解析呗!
@PropertySource注解在Spring源码层面的执行流程,结合源码执行的时序图,会理解的更加深刻。
(1)运行案例程序启动类
案例程序启动类源码详见:spring-annotation-chapter-06工程下的io.binghe.spring.annotation.chapter06.PropertySourceTest,运行PropertySourceTest类的main()方法。
在PropertySourceTest类的main()方法中调用了AnnotationConfigApplicationContext类的构造方法,并传入了PropertySourceConfig类的Class对象来创建IOC容器。接下来,会进入AnnotationConfigApplicationContext类的构造方法。
注意:@PropertySource注解在Spring源码中的执行流程的(2)~(11)步与第5章的@Import注解相同,这里不再赘述,直接跳到ConfigurationClassParser类的doProcessConfigurationClass(ConfigurationClass configClass, SourceClass sourceClass, Predicate<String> filter)方法。
(2)解析ConfigurationClassParser类的doProcessConfigurationClass(ConfigurationClass configClass, SourceClass sourceClass, Predicate<String> filter)方法
源码详见:org.springframework.context.annotation.ConfigurationClassParser#doProcessConfigurationClass(ConfigurationClass configClass, SourceClass sourceClass, Predicate<String> filter),重点关注如下代码片段。
protected final SourceClass doProcessConfigurationClass(
ConfigurationClass configClass, SourceClass sourceClass, Predicate<String> filter)
throws IOException {
//#############省略其他代码################
for (AnnotationAttributes propertySource : AnnotationConfigUtils.attributesForRepeatable(
sourceClass.getMetadata(), PropertySources.class,
org.springframework.context.annotation.PropertySource.class)) {
if (this.propertySourceRegistry != null) {
this.propertySourceRegistry.processPropertySource(propertySource);
}
}
//#############省略其他代码################
}
可以看到,在ConfigurationClassParser类的doProcessConfigurationClass()方法中,遍历获取到的@PropertySources注解和@PropertySource注解的属性,并且调用propertySourceRegistry对象的processPropertySource()方法解析注解属性的值。
(3)解析PropertySourceRegistry类的processPropertySource(AnnotationAttributes propertySource)方法
源码详见:org.springframework.context.annotation.PropertySourceRegistry#processPropertySource(AnnotationAttributes propertySource)。
void processPropertySource(AnnotationAttributes propertySource) throws IOException {
String name = propertySource.getString("name");
if (!StringUtils.hasLength(name)) {
name = null;
}
String encoding = propertySource.getString("encoding");
if (!StringUtils.hasLength(encoding)) {
encoding = null;
}
String[] locations = propertySource.getStringArray("value");
Assert.isTrue(locations.length > 0, "At least one @PropertySource(value) location is required");
boolean ignoreResourceNotFound = propertySource.getBoolean("ignoreResourceNotFound");
Class<? extends PropertySourceFactory> factoryClass = propertySource.getClass("factory");
Class<? extends PropertySourceFactory> factorClassToUse = (factoryClass != PropertySourceFactory.class ? factoryClass : null);
PropertySourceDescriptor descriptor = new PropertySourceDescriptor(Arrays.asList(locations), ignoreResourceNotFound, name, factorClassToUse, encoding);
this.propertySourceProcessor.processPropertySource(descriptor);
this.descriptors.add(descriptor);
}
可以看到,在PropertySourceRegistry类的processPropertySource()方法中,解析@PropertySource注解中的属性后,将解析出的属性值封装到PropertySourceDescriptor对象中,调用propertySourceProcessor对象的processPropertySource()方法,并传入PropertySourceDescriptor对象进行进一步处理。
(4)解析PropertySourceProcessor类的processPropertySource(PropertySourceDescriptor descriptor)方法
源码详见:org.springframework.core.io.support.PropertySourceProcessor#processPropertySource(PropertySourceDescriptor descriptor)。
public void processPropertySource(PropertySourceDescriptor descriptor) throws IOException {
String name = descriptor.name();
String encoding = descriptor.encoding();
List<String> locations = descriptor.locations();
Assert.isTrue(locations.size() > 0, "At least one @PropertySource(value) location is required");
boolean ignoreResourceNotFound = descriptor.ignoreResourceNotFound();
PropertySourceFactory factory = (descriptor.propertySourceFactory() != null ? instantiateClass(descriptor.propertySourceFactory()) : DEFAULT_PROPERTY_SOURCE_FACTORY);
for (String location : locations) {
try {
String resolvedLocation = this.environment.resolveRequiredPlaceholders(location);
Resource resource = this.resourceLoader.getResource(resolvedLocation);
addPropertySource(factory.createPropertySource(name, new EncodedResource(resource, encoding)));
}
catch (IllegalArgumentException | FileNotFoundException | UnknownHostException | SocketException ex) {
//#########省略其他代码################
}
}
}
可以看到,在processPropertySource()方法中,会通过@PropertySource注解的属性值解析出配置文件的内容,并且通过factory对象的createPropertySource()方法来创建PropertySource对象。
(5)解析DefaultPropertySourceFactory类的createPropertySource(String name, EncodedResource resource)方法
源码详见:org.springframework.core.io.support.DefaultPropertySourceFactory#createPropertySource(String name, EncodedResource resource)。
@Override
public PropertySource<?> createPropertySource(String name, EncodedResource resource) throws IOException {
return (name != null ? new ResourcePropertySource(name, resource) : new ResourcePropertySource(resource));
}
createPropertySource()方法的源码比较简单,不再赘述。
(6)回到PropertySourceProcessor类的processPropertySource(PropertySourceDescriptor descriptor)方法
在PropertySourceProcessor类的processPropertySource()方法中,创建完PropertySource对象后,会调用addPropertySource()方法将获取到的属性值添加到Spring的环境变量中。
(7)解析PropertySourceProcessor类的addPropertySource(PropertySource<?> propertySource)方法
源码详见:org.springframework.core.io.support.PropertySourceProcessor#addPropertySource(PropertySource<?> propertySource)。
private void addPropertySource(org.springframework.core.env.PropertySource<?> propertySource) {
String name = propertySource.getName();
MutablePropertySources propertySources = this.environment.getPropertySources();
if (this.propertySourceNames.contains(name)) {
org.springframework.core.env.PropertySource<?> existing = propertySources.get(name);
if (existing != null) {
PropertySource<?> newSource = (propertySource instanceof ResourcePropertySource ?((ResourcePropertySource) propertySource).withResourceName() : propertySource);
if (existing instanceof CompositePropertySource) {
((CompositePropertySource) existing).addFirstPropertySource(newSource);
}
else {
if (existing instanceof ResourcePropertySource) {
existing = ((ResourcePropertySource) existing).withResourceName();
}
CompositePropertySource composite = new CompositePropertySource(name);
composite.addPropertySource(newSource);
composite.addPropertySource(existing);
propertySources.replace(name, composite);
}
return;
}
}
if (this.propertySourceNames.isEmpty()) {
propertySources.addLast(propertySource);
}
else {
String firstProcessed = this.propertySourceNames.get(this.propertySourceNames.size() - 1);
propertySources.addBefore(firstProcessed, propertySource);
}
this.propertySourceNames.add(name);
}
可以看到,在PropertySourceProcessor类的addPropertySource()方法中,会将解析出的配置文件的内容添加到Spring的环境变量中。具体就是在PropertySourceProcessor类的addPropertySource()方法中,获取到ConfigurableEnvironment中的MutablePropertySources对象,用来存储解析出的配置文件中的配置项内容。如果有相同的配置项内容,将existing对象强转为CompositePropertySource类型,把新旧相同的配置项进行合并,再放到MutablePropertySources对象中。
后续就可以通过Spring的环境变量,来获取到配置文件中的配置项内容。
至此,@PropertySource注解在Spring源码中的执行流程分析完毕。
六、总结
@PropertySource注解讲完了,我们一起总结下吧!
本章,首先介绍了@PropertySource注解的源码和使用场景,随后,简单给出了一个@PropertySource注解的使用案例。接下来,详细分析了@PropertySource注解的源码时序图和@PropertySource注解在Spring源码层面的执行流程。
七、思考
既然学完了,就开始思考几个问题吧?
关于@PropertySource注解,通常会有如下几个经典面试题:
- @PropertySource注解的执行流程?
- @PropertySource注解是如何将配置文件加载到环境变量的?
- @PropertySource注解有哪些使用场景?
- Spring中为何会设计一个@PropertySource注解来加载配置文件?
- 从@PropertySource注解的设计中,你得到了哪些启发?
星球服务
加入星球,你将获得:
1.项目学习:微服务入门必备的SpringCloud Alibaba实战项目、手写RPC项目—所有大厂都需要的项目【含上百个经典面试题】、深度解析Spring6核心技术—只要学习Java就必须深度掌握的框架【含数十个经典思考题】、Seckill秒杀系统项目—进大厂必备高并发、高性能和高可用技能。
2.框架源码:手写RPC项目—所有大厂都需要的项目【含上百个经典面试题】、深度解析Spring6核心技术—只要学习Java就必须深度掌握的框架【含数十个经典思考题】。
3.硬核技术:深入理解高并发系列(全册)、深入理解JVM系列(全册)、深入浅出Java设计模式(全册)、MySQL核心知识(全册)。
4.技术小册:深入理解高并发编程(第1版)、深入理解高并发编程(第2版)、从零开始手写RPC框架、SpringCloud Alibaba实战、冰河的渗透实战笔记、MySQL核心知识手册、Spring IOC核心技术、Nginx核心技术、面经手册等。
5.技术与就业指导:提供相关就业辅导和未来发展指引,冰河从初级程序员不断沉淀,成长,突破,一路成长为互联网资深技术专家,相信我的经历和经验对你有所帮助。
冰河的知识星球是一个简单、干净、纯粹交流技术的星球,不吹水,目前加入享5折优惠,价值远超门票。加入星球的用户,记得添加冰河微信:hacker_binghe,冰河拉你进星球专属VIP交流群。
星球重磅福利
跟冰河一起从根本上提升自己的技术能力,架构思维和设计思路,以及突破自身职场瓶颈,冰河特推出重大优惠活动,扫码领券进行星球,直接立减149元,相当于5折, 这已经是星球最大优惠力度!

领券加入星球,跟冰河一起学习《SpringCloud Alibaba实战》、《手撸RPC专栏》和《Spring6核心技术》,更有已经上新的《大规模分布式Seckill秒杀系统》,从零开始介绍原理、设计架构、手撸代码。后续更有硬核中间件项目和业务项目,而这些都是你升职加薪必备的基础技能。
100多元就能学这么多硬核技术、中间件项目和大厂秒杀系统,如果是我,我会买他个终身会员!
其他方式加入星球
- 链接 :打开链接 http://m6z.cn/6aeFbs 加入星球。
- 回复 :在公众号 冰河技术 回复 星球 领取优惠券加入星球。
特别提醒: 苹果用户进圈或续费,请加微信 hacker_binghe 扫二维码,或者去公众号 冰河技术 回复 星球 扫二维码加入星球。
星球规划
后续冰河还会在星球更新大规模中间件项目和深度剖析核心技术的专栏,目前已经规划的专栏如下所示。
中间件项目
- 《大规模分布式定时调度中间件项目实战(非Demo)》:全程手撸代码。
- 《大规模分布式IM(即时通讯)项目实战(非Demo)》:全程手撸代码。
- 《大规模分布式网关项目实战(非Demo)》:全程手撸代码。
- 《手写Redis》:全程手撸代码。
- 《手写JVM》全程手撸代码。
超硬核项目
- 《从零落地秒杀系统项目》:全程手撸代码,在阿里云实现压测(已上新)。
- 《大规模电商系统商品详情页项目》:全程手撸代码,在阿里云实现压测。
- 其他待规划的实战项目,小伙伴们也可以提一些自己想学的,想一起手撸的实战项目。。。
既然星球规划了这么多内容,那么肯定就会有小伙伴们提出疑问:这么多内容,能更新完吗?我的回答就是:一个个攻破呗,咱这星球干就干真实中间件项目,剖析硬核技术和项目,不做Demo。初衷就是能够让小伙伴们学到真正的核心技术,不再只是简单的做CRUD开发。所以,每个专栏都会是硬核内容,像《SpringCloud Alibaba实战》、《手撸RPC专栏》和《Spring6核心技术》就是很好的示例。后续的专栏只会比这些更加硬核,杜绝Demo开发。
小伙伴们跟着冰河认真学习,多动手,多思考,多分析,多总结,有问题及时在星球提问,相信在技术层面,都会有所提高。将学到的知识和技术及时运用到实际的工作当中,学以致用。星球中不少小伙伴都成为了公司的核心技术骨干,实现了升职加薪的目标。
联系冰河
加群交流
本群的宗旨是给大家提供一个良好的技术学习交流平台,所以杜绝一切广告!由于微信群人满 100 之后无法加入,请扫描下方二维码先添加作者 “冰河” 微信(hacker_binghe),备注:星球编号。

公众号
分享各种编程语言、开发技术、分布式与微服务架构、分布式数据库、分布式事务、云原生、大数据与云计算技术和渗透技术。另外,还会分享各种面试题和面试技巧。内容在 冰河技术 微信公众号首发,强烈建议大家关注。

视频号
定期分享各种编程语言、开发技术、分布式与微服务架构、分布式数据库、分布式事务、云原生、大数据与云计算技术和渗透技术。另外,还会分享各种面试题和面试技巧。

星球
加入星球 冰河技术,可以获得本站点所有学习内容的指导与帮助。如果你遇到不能独立解决的问题,也可以添加冰河的微信:hacker_binghe, 我们一起沟通交流。另外,在星球中不只能学到实用的硬核技术,还能学习实战项目!
关注 冰河技术公众号,回复 星球 可以获取入场优惠券。

