# 《RPC手撸专栏》第31章:基于SPI扩展Protostuff序列化与反序列化机制
作者:冰河
星球:http://m6z.cn/6aeFbs (opens new window)
博客:https://binghe.site (opens new window)
文章汇总:https://binghe.site/md/all/all.html (opens new window)
沉淀,成长,突破,帮助他人,成就自我。
大家好,我是冰河~~
在前面的章节中,我们实现了对标Dubbo的SPI基础功能,并基于SPI扩展了JDK、Json、Hessian2、FST与Kryo的序列化与反序列化方式,就序列化模块而言,整体具备了高度的可扩展性。来吧,我们进一步扩展序列化与反序列化机制。
# 一、前言
这次又要怎么扩展呢?
与前面文章的节奏一样,在前面的章节中,在涉及到数据的编解码过程中,我们实现了基于SPI扩展JDK、Json、Hessian2、FST与Kryo的序列化与反序列化方式。这次我还想继续扩展序列化与反序列化的类型,怎么办呢?
还能怎么办呢?撸起袖子加油干吧!
# 二、目标
目标很明确:新增Protostuff序列化与反序列化方式!
在前面的文章中,也已经说明了:对于RPC这种远程调用的底层基础设施框架来说,其性能的高低直接影响着整套分布式系统的性能。数据在网络中传输就涉及到数据的编解码,数据的编解码又会涉及到数据的序列化与反序列化,使用一款高效的序列化与反序列化框架有助于提升RPC框架的性能。
Protocol Buffer是谷歌出品的一种高性能的数据交换格式,独立于语言和平台,类似于json。Google提供了多种语言的实现:java、c++、go和python。对象序列化城Protocol Buffer之后可读性差,但是相比xml,json,它占用小,速度快。适合做数据存储或 RPC 数据交换格式。
但是相对于我们常用的json来说,Protocol Buffer门槛更高,因为需要编写.proto文件,再把它编译成目标语言,这样使用起来就很麻烦。但是现在有了Protostuff之后,就不需要依赖.proto文件了,他可以直接对POJO进行序列化和反序列化,使用起来非常简单。
好了,本章就基于SPI扩展支持Protostuff序列化与反序列化方式。
# 三、设计
如果让你设计基于SPI扩展Protostuff序列化与反序列化,你会怎么设计呢?
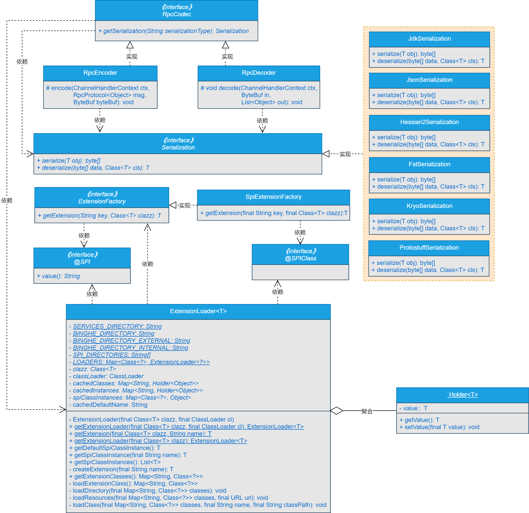
基于SPI再次扩展Protostuff的序列化与反序列化机制后,整体流程如图31-1所示。

由图31-1可以看出,在实现数据的编解码过程中,再次扩展基于Protostuff的序列化和反序列化方式后,自定义的编解码器会通过SPI机制加载序列化与反序列化的具体实现方式,程序会根据具体需要加载某一种特定的序列化与反序列化方式,同样不会在程序中硬编码写死。
- 基于JDK的序列化与反序列化方式的Key为jdk。
- 基于Json的序列化与反序列化方式的Key为json。
- 基于Hessian2的序列化与反序列化方式的Key为hessian2。
- 基于FST的序列化与反序列化方式的Key为fst。
- 基于Kryo的序列化与反序列化方式的Key为kryo。
- 基于Protostuff的序列化与反序列化方式的Key为protostuff。
# 四、实现
说了这么多,具体要怎么实现呢?
# 核心类实现关系
基于SPI再次扩展Kryo的序列化与反序列化机制的核心类关系如图31-2所示。

# 查看完整文章
加入冰河技术 (opens new window)知识星球,解锁完整技术文章与完整代码
